| 索引号: | /202511-00031 | 信息分类: | 安全生产监管,其他 |
|---|---|---|---|
| 内容分类: | 预警提示信息 | 发文日期: | 2025-11-15 14:53:55 |
| 发布机构: | 叶集区 | 生成日期: | 2025-11-15 14:53:55 |
| 来源单位: | 叶集区应急局 | ||
| 生效时间: | 废止时间: | ||
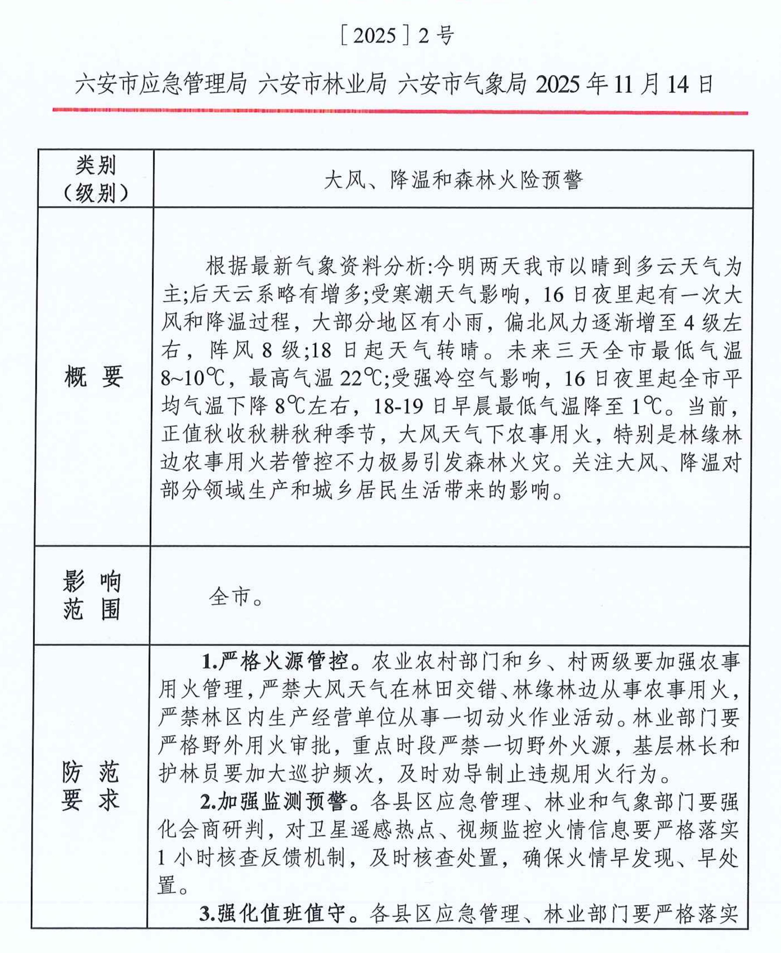
| 名 称: | 【气象预警】六安市大风、降温和森林火险预警提示(2025年第2号) | ||
| 文 号: | 关键词: | ||
| 索引号: | /202511-00031 |
|---|---|
| 信息分类: | 安全生产监管,其他 |
| 内容分类: | 预警提示信息 |
| 发文日期: | 2025-11-15 14:53:55 |
| 发布机构: | 叶集区 |
| 生成日期: | 2025-11-15 14:53:55 |
| 来源单位: | 叶集区应急局 |
| 生效时间: | |
| 废止时间: | |
| 名 称: | 【气象预警】六安市大风、降温和森林火险预警提示(2025年第2号) |
| 文 号: | |
| 关键词: |
【气象预警】六安市大风、降温和森林火险预警提示(2025年第2号)


专题首页
政策解读
回应关切
在线办事
依申请公开
皖公网安备 34152602000010号