长辈版
无障碍
简体
繁体
加入收藏
热搜词:
智能问答
网站首页
领导之窗
政务资讯
政府信息公开
办事服务
互动交流
解读回应
走进叶集
分享
您当前的位置:
首页
> 叶集区纪律检查委员会机关
>
财政决算
索
引
号:
/202508-00004
组配分类:
财政决算
发布机构:
叶集区纪律检查委员会机关
主题分类:
财政、金融、审计、统计,其他
成文日期:
暂无
发文日期:
2025-08-20 09:11
文 号:
关
键
词:
名 称:
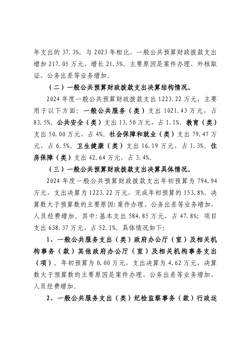
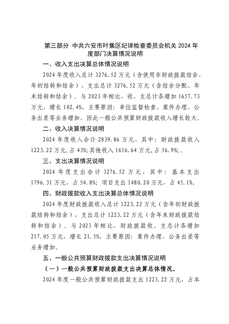
中共六安市叶集区纪律检查委员会机关2024年度部门决算
中共六安市叶集区纪律检查委员会机关2024年度部门决算
2025-08-20 09:11
浏览量:
信息来源:叶集区纪律检查委员会机关
我要纠错
文字大小:[
大
中
小
]
背景色:
附件1:2024年项目支出绩效自评表.xls
附件2:叶集区中央纪检监察转移支付2024年度绩效自评报告.doc
文件下载
政策咨询
如果您对该政策文件有疑问,可以拨打标题上方的电话咨询相关部门。
标签:
打印本页
关闭窗口