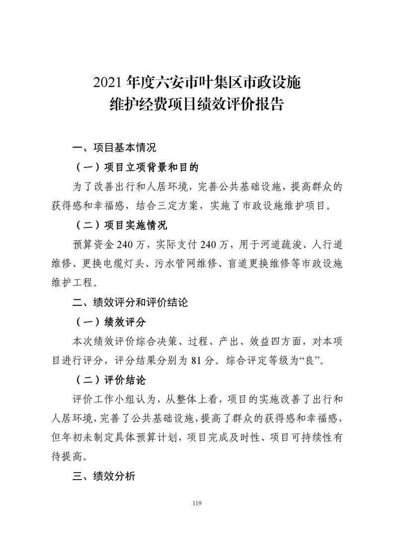
您当前的位置:首页 > 叶集区财政局 > 重点领域信息公开 > 财政资金 > 部门项目
号: /202208-00016 组配分类: 部门项目
发布机构: 叶集区财政局 主题分类: 财政、金融、审计、统计,其他
成文日期: 暂无 发文日期: 2022-08-19 14:45
文  号: 词:
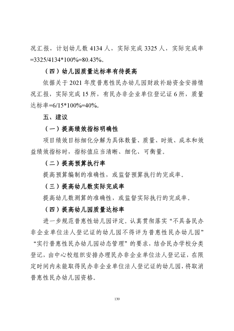
名  称: 关于公布2021年度叶集区重点支出项目绩效评价结果的通告

关于公布2021年度叶集区重点支出项目绩效评价结果的通告

2022-08-19 14:45   浏览量:    信息来源:叶集区财政局      文字大小:[ ]   背景色:       








































































































































































文件下载
政策咨询

如果您对该政策文件有疑问,可以拨打标题上方的电话咨询相关部门。

标签: