长辈版
无障碍
简体
繁体
加入收藏
热搜词:
智能问答
网站首页
领导之窗
政务资讯
政府信息公开
办事服务
互动交流
解读回应
走进叶集
分享
您当前的位置:
首页
> 叶集区政府办
>
财政资金
>
财政预决算
索
引
号:
/202602-00039
组配分类:
财政预决算
发布机构:
叶集区政府办
主题分类:
财政、金融、审计、统计
成文日期:
暂无
发文日期:
2026-02-04 17:20
文 号:
关
键
词:
名 称:
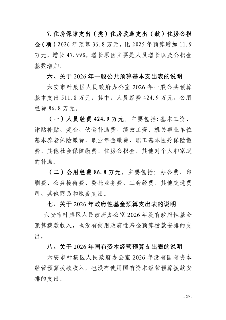
六安市叶集区人民政府办公室2026年部门预算公开
六安市叶集区人民政府办公室2026年部门预算公开
2026-02-04 17:20
浏览量:
信息来源:叶集区政府办
我要纠错
文字大小:[
大
中
小
]
背景色:
文件下载
政策咨询
如果您对该政策文件有疑问,可以拨打标题上方的电话咨询相关部门。
标签:
打印本页
关闭窗口