长辈版
无障碍
简体
繁体
加入收藏
热搜词:
智能问答
网站首页
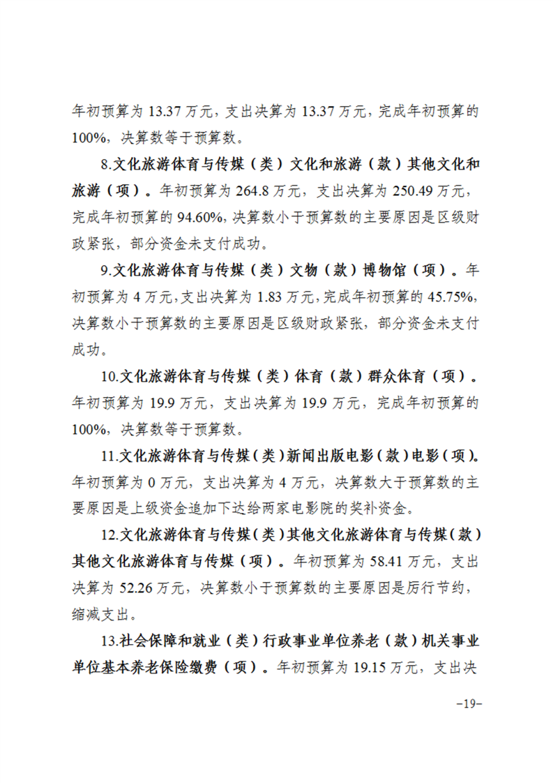
领导之窗
政务资讯
政府信息公开
办事服务
互动交流
解读回应
走进叶集
分享
您当前的位置:
首页
> 叶集区政府办
>
公共体育
>
财政资金
索
引
号:
/202408-00013
组配分类:
财政资金
发布机构:
叶集区政府办
主题分类:
其他
成文日期:
暂无
发文日期:
2024-08-26 17:00
文 号:
关
键
词:
名 称:
六安市叶集区文化旅游体育局2023年度部门决算公开(含公共体育经费决算报表及说明)
六安市叶集区文化旅游体育局2023年度部门决算公开(含公共体育经费决算报表及说明)
2024-08-26 17:00
浏览量:
信息来源:叶集区文旅体局(广电新闻局)
我要纠错
文字大小:[
大
中
小
]
背景色:
附件1:2023年度项目支出绩效自评表.pdf
附件2:文化中心运营专项经费自评报告.pdf
文件下载
政策咨询
如果您对该政策文件有疑问,可以拨打标题上方的电话咨询相关部门。
标签:
打印本页
关闭窗口