长辈版
无障碍
返回首页
首页
>
公共企事业单位
> 洪集镇中心小学
>
中小学信息公开
>
财务管理
>
预决算信息
索
引
号:
/202408-00056
信息分类:
科技、教育,其他
内容分类:
预决算信息
发文日期:
2024-08-26 09:53:34
发布机构:
洪集镇中心小学
生成日期:
2024-08-26 09:53:34
来源单位:
叶集区教育局
生效时间:
废止时间:
名 称:
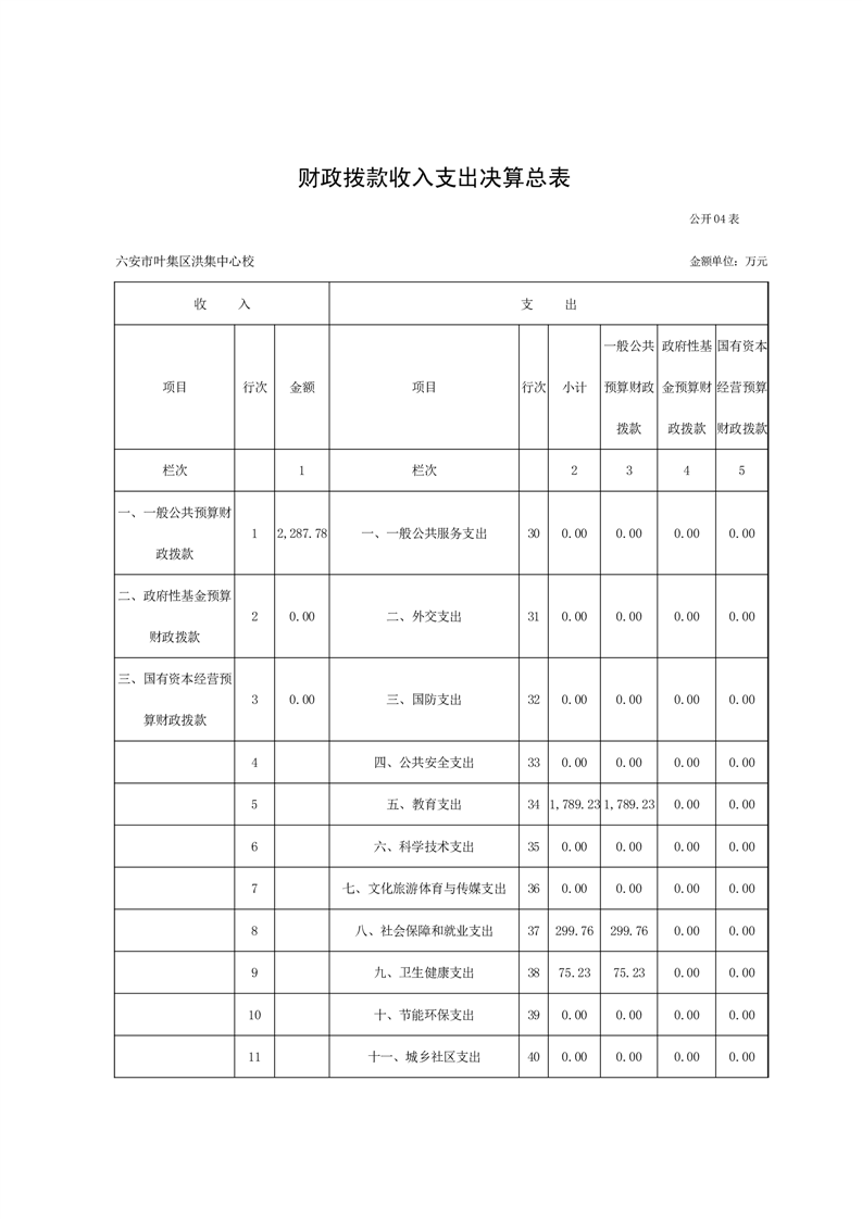
六安市叶集区洪集镇中心学校2023年度单位决算公开
文 号:
无
关
键
词:
索
引
号:
/202408-00056
信息分类:
科技、教育,其他
内容分类:
预决算信息
发文日期:
2024-08-26 09:53:34
发布机构:
洪集镇中心小学
生成日期:
2024-08-26 09:53:34
来源单位:
叶集区教育局
生效时间:
废止时间:
名 称:
六安市叶集区洪集镇中心学校2023年度单位决算公开
文 号:
无
关
键
词:
六安市叶集区洪集镇中心学校2023年度单位决算公开
2024-08-26 09:53
作者:陈祥山
来源:叶集区教育局
文字大小:[
大
中
小
]
背景色:
附件:
附件1:六安市叶集区洪集镇中心学校绩效自评项目清单.pdf
附件2:六安市叶集区洪集镇中心学校项目支出绩效自评表.zip
分享到:
打印本页
关闭窗口
网站导航
市直各部门网站
分享