| 索引号: |
/202511-00018 |
信息分类: |
科技、教育 |
| 内容分类: |
应急管理 |
发文日期: |
2025-11-18 19:57:16 |
| 发布机构: |
叶集明强学校 |
生成日期: |
2025-11-18 19:57:16 |
| 来源单位: |
叶集区教育局 |
| 生效时间: |
|
废止时间: |
|
| 名 称: |
叶集明强学校传染病防治应急预案 |
| 文 号: |
|
关键词: |
|
| 索引号: |
/202511-00018 |
| 信息分类: |
科技、教育 |
| 内容分类: |
应急管理 |
| 发文日期: |
2025-11-18 19:57:16 |
| 发布机构: |
叶集明强学校 |
| 生成日期: |
2025-11-18 19:57:16 |
| 来源单位: |
叶集区教育局 |
| 生效时间: |
|
| 废止时间: |
|
| 名 称: |
叶集明强学校传染病防治应急预案 |
| 文 号: |
|
| 关键词: |
|
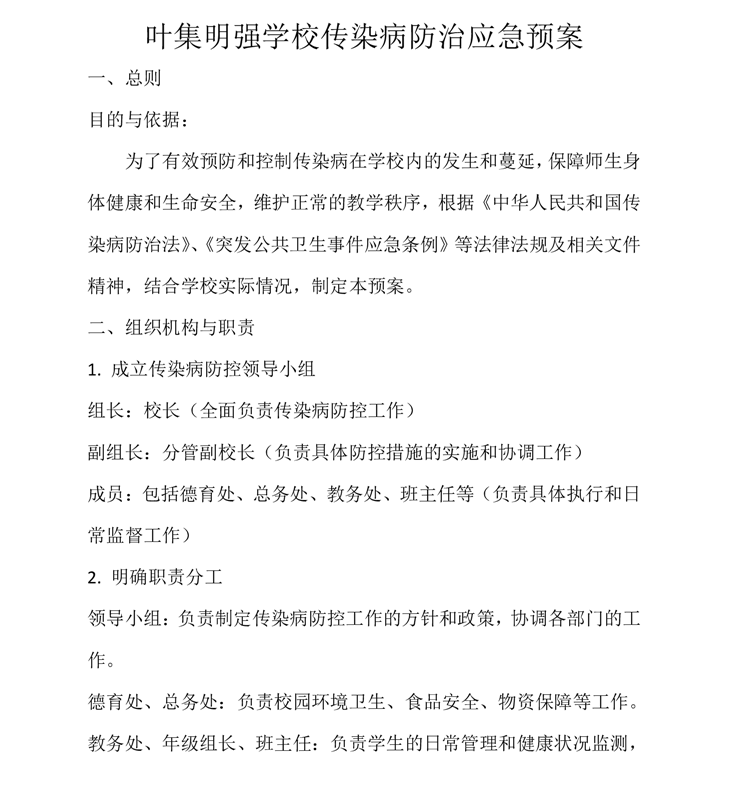
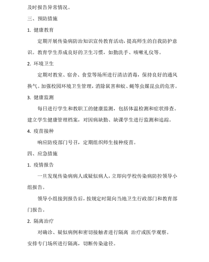
叶集明强学校传染病防治应急预案