关于征求《六安叶集化工园区产业发展规划(2024-2030)(征求意见稿)》意见的公告
- 征集公告
- 征集渠道
- 网络渠道意见及采纳情况
- 其他渠道公众意见及采纳情况
- 征集小结(结果反馈)
- 文件
根据安徽省化工园区认定复核和安全风险等级复核要求,叶集区经济开发区管委组织修编了《六安叶集化工园区产业发展规划(2024-2030)(征求意见稿)》,现将征求意见稿公开征求各界意见,欢迎有关单位及各界人士于2024年4月24日至2024年5月24日期间,就 《六安叶集化工园区产业发展规划(2024-2030)(征求意见稿) 》提出宝贵意见。
一、征集时间:
按照工作安排,征集时间为2024年4月24日至2024年5月24日。
二、征集方式:
1.登录六安市叶集区人民政府网意见征集平台(https://www.ahyeji.gov.cn/hdjliu/yjzjk/index.html)留言;
2.直接在本页面“征集渠道”留言;
3.书面信件。邮寄地址:六安市叶集区中国中部家居产业园204室(安徽六安叶集经济开发区管理委员会综合办公室),邮编:237431;来信请注明 《六安叶集化工园区产业发展规划(2024-2030)(征求意见稿)》 意见反馈及来信人姓名、联系方式;
4.电子邮件请发送2404501725@qq.com。来件请注明 《六安叶集化工园区产业发展规划(2024-2030)(征求意见稿)》 意见反馈及来信人姓名、联系方式。
5.联系人: 陶擎阳 ,联系电话:0564-2711520
附件:1. 关于《六安叶集化工园区产业发展规划(2024-2030)(征求意见稿)》 的起草说明
2. 《六安市叶集化工园区产业发展规划(2024-2030)(征求意见稿)》
安徽六安叶集经济开发区管理委员会
2024年4月24日
附件1
一、修编背景
《安徽发展改革委等部门关于印发安徽省化工园区认定办法(试行)的通知》(皖发改产业〔2022〕355 号)规定:化工园区管理机构应编制总体发展规划和产业发展规划。产业发展规划应结合当地土地资源、产业基础、水资源、环境容量、城市建设、物流交通等基础条件进行编制,符合国家化工产业政策和所在地区生态环境分区管控要求及化工产业发展规划。《应急管理部关于印发化工园区安全风险排查治理导则》(应急〔2023〕123 号)规定:化工园区应编制化工园区总体规划和产业规划,总体规划应包含安全生产和综合防灾减灾规划章节或独立编制专项规划。化工园区应严格根据化工园区总体规划和产业规划,制定并落实适应区域特点、地方实际的“禁限控”目录和项目安全准入条件,及时动态更新。化工园区的项目准入应有利于形成相对完整的“上中下游”产业链和主导产业,实现化工园区内资源的有效配置和充分利用,安全风险可控。2021 年 10 月,根据化工园区认定需要,经济开发区管委组织编制了《六安叶集化工园区化工产业十四五发展规划(2021-2025 年)》。2024 年 1 月,经济开发区管委委托编制单位,根据相关规定和整改要求,结合本地实际,修编新版《规划》。
二、起草依据
《应急管理部关于印发化工园区安全风险排查治理导则》(应急〔2023〕123 号)
《安徽发展改革委等部门关于印发安徽省化工园区认定办法(试行)的通知》(皖发改产业〔2022〕355 号)
三、起草目的
根据园区现状和产业发展需要,强化园区主导产业和产业链建设,做大做强产业集群,推动园区高质量发展。
四、起草过程
2024年2月,编制单位启动修编。4 月15日,完成《规划》初稿。4月19日,经济开发区管委书面征求了区发改委、区科技工信局等12个部门(单位)意见,各单位均反馈无意见。现将《六安叶集化工园区产业发展规划(2024-2030)(征求意见稿)》公开,向社会公众公开征求意见,意见征集时间为2024年4月24日至2024年5月24日。
五、主要内容
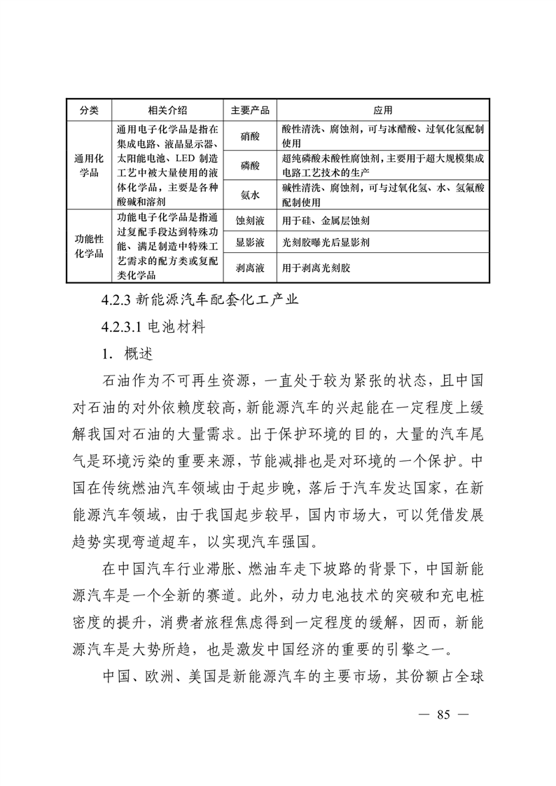
根据园区现状和产业发展需要,园区产业规划拟调整为:医药及医药中间体、高端电子化学品、新能源汽车配套化工产业、高性能纤维及复合材料、涂料和胶黏剂、重大产业转移或配套的化工项目。
医药及医药中间体主要发展:原料药及中间体,如:抗生素类药物中间体、解热镇痛药用中间体、心血管系统药物用中间体,头孢类原料药、抗病毒类原料药、解热镇痛类原料药、呼吸系统类原料药等。
高端电子化学品主要发展:①电子化学品,如超净高纯试剂、高纯溶剂。②电子特气,如高纯氯化氢、一氧化碳、硅烷等。③封装材料,如聚酰亚胺封装材料、液体环氧树脂封装材料、有机硅类封装材料等,兼顾发展电子级酚醛树脂和环氧树脂产品。
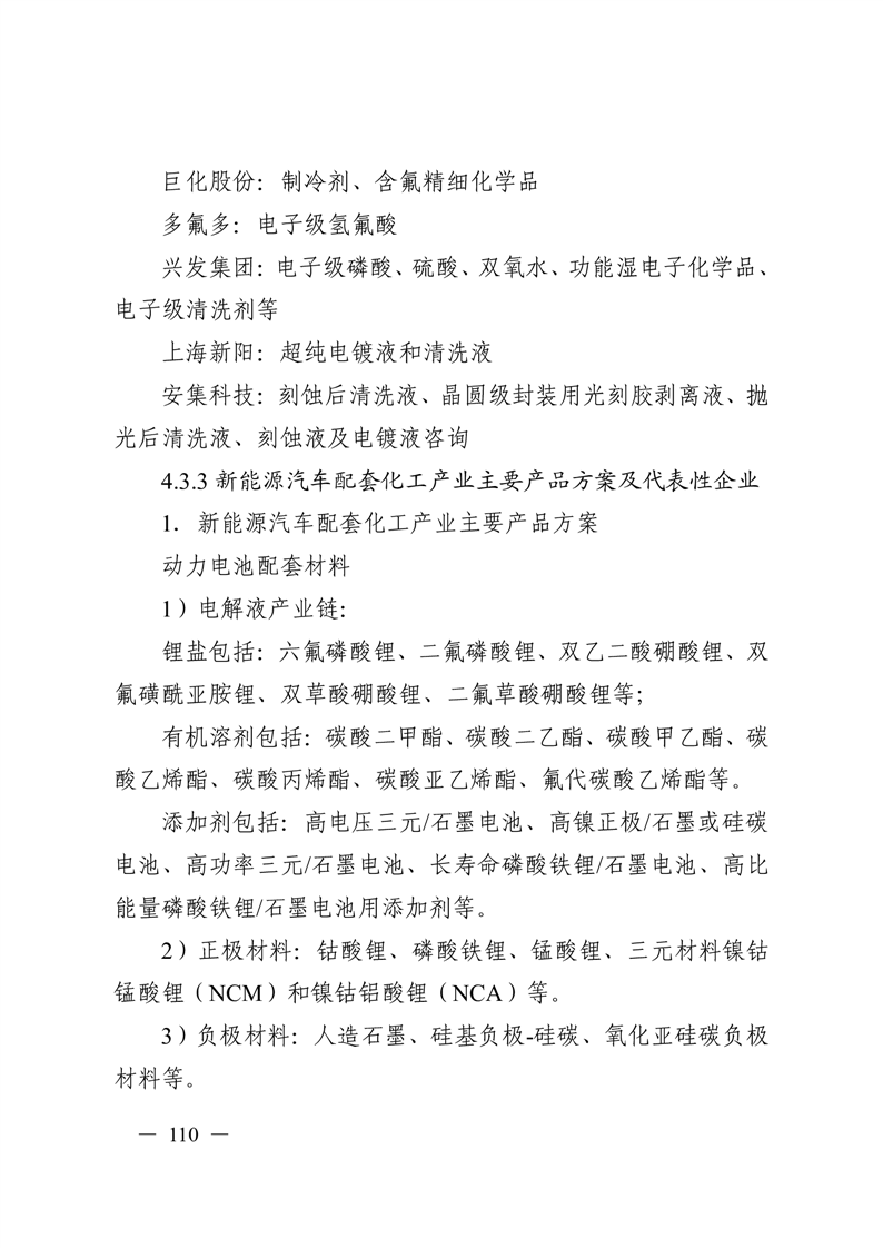
新能源汽车配套化工产业主要发展:①动力电池配套材料,如电解液、正极材料、负极材料、隔膜。②电池拆解或回收。
高性能纤维及复合材料主要发展:①增强材料、基体材料、如碳纤维、芳纶纤维、树脂基体等。②复合材料、金属基复合材料、纤维增强树脂基复合材料、纤维增强陶瓷基复合材料。
涂料和胶黏剂主要发展:①涂料:发展水性、高固份、低VOC 的重防腐、汽车、建筑、工业防护、粉末等环保功能性涂料产品。②胶黏剂:重点发展包括水性丙烯酸;无污染、固化迅速的热熔胶、热熔压敏胶、导电胶;包装材料用有机硅胶、改性丙烯酸酯胶、厌氧胶等胶黏剂产品。
重大产业转移或配套的化工项目主要发展:结合叶集区及园区发展和总体规划,引入重大产业转移或配套的化工项目。
六、禁限控目录和安全准入条件有关情况
根据《化工园区安全风险排查治理导则》《关于进一步规范化工项目建设管理的通知》(皖经信原材料函〔2022〕73 号)等规定,在上级现行规范的基础上,结合园区实际,经济开发区管委委托安徽英特力工业工程技术有限公司一并编制了叶集化工园区《危险化学品禁限控目录》和《项目安全准入条件》,作为《规划》的补充。通过对特定品种的危险化学品和有关工艺实施禁止、限制和控制等精细、有效的管理,从源头上管控、降低城市安全风险,严禁“两低三高”(附加值低、技术水平低、能耗高、污染物排放高、安全生产风险高)项目落户,强化园区主导产业和产业链建设,做大做强产业集群,推动园区高质量发展。
附件2
六安叶集化工园区产业发展规划(2024-2030)(征求意见稿)
























































































































































































































































其他渠道公众意见及采纳情况
收到专家评审会意见3条:
1、 核实生物医药等产业发展定位的合规性
反馈途径:专家评审会
反馈时间:2024年5月24日
采纳情况:采纳
反馈单位:安徽省化工研究院、合肥工业大学化学与化工学院、安徽省城乡规划设计研究院有限公司、安徽省化工设计院集体意见
2、优化六大产业链规划
反馈途径:专家评审会
反馈时间:2024年5月24日
采纳情况:采纳
反馈单位:安徽省化工研究院、合肥工业大学化学与化工学院、安徽省城乡规划设计研究院有限公司、安徽省化工设计院集体意见
3、完善产业政策的符合性和相关要求
反馈途径:专家评审会
反馈时间:2024年5月24日
采纳情况:采纳
反馈单位:安徽省化工研究院、合肥工业大学化学与化工学院、安徽省城乡规划设计研究院有限公司、安徽省化工设计院集体意见
征集小结(结果反馈)2024年5月27日 11时10分
为广泛征求各方意见, 安徽六安叶集经济开发区管理委员会依据《中华人民共和国政府信息公开条例》等法规及我区政务公开工作实际,将《六安叶集化工园区产业发展规划(2024-2030)(征求意见稿)》 于2024年4月24日至2024年5月24日通过网络渠道、信件、邮箱、电话等方式向社会公众征集意见和建议,本次收到意见建议0条,社会公众反馈意见建议0条,有关单位(或企业)反馈意见建议0条。
2024年5月24日,安徽六安叶集经济开发区管理委员会在合肥组织专家召开了《六安叶集化工园区产业发展规划(2024-2030)》评审会,会上共收到专家意见3条。
具体意见及采纳情况见下表:
|
序号 |
反馈单位 |
反馈途径 |
反馈时间 |
反馈意见 |
是否采纳 |
原因及理由 |
|
1 |
安徽省化工研究院、合肥工业大学化学与化工学院、安徽省城乡规划设计研究院有限公司、安徽省化工设计院集体意见 |
专家评审会 |
2024年5月24日 |
核实生物医药等产业发展定位的合规性 |
已采纳 |
符合实际情况,更加科学 |
|
2 |
安徽省化工研究院、合肥工业大学化学与化工学院、安徽省城乡规划设计研究院有限公司、安徽省化工设计院集体意见 |
专家评审会 |
2024年5月24日 |
优化六大产业链规划 |
已采纳 |
符合实际情况,更加科学 |
|
3 |
安徽省化工研究院、合肥工业大学化学与化工学院、安徽省城乡规划设计研究院有限公司、安徽省化工设计院集体意见 |
专家评审会 |
2024年5月24日 |
完善产业政策的符合性和相关要求 |
已采纳 |
符合实际情况,更加科学 |
文件
















































































皖公网安备 34152602000010号